Еженедельный бюллетень по гриппу
ЕЖЕНЕДЕЛЬНЫЙ НАЦИОНАЛЬНЫЙ БЮЛЛЕТЕНЬ ПО ГРИППУ И ОРВИ
за 13 неделю 2026 года. (23.03.26 - 29.03.26)
Ситуация в России
Резюме
На 13 неделе 2026 г. уровень заболеваемости населения гриппом и другими ОРВИ понизился, по сравнению с предыдущей неделей, и, составив 58,4 на 10 000 населения, был ниже базовой линии (82,9) на 29,6% и ниже еженедельного эпидемического порога на 31,4%.
На 13 неделе 2026 г. эпидемические пороги суммарной заболеваемости гриппом и ОРВИ по всему населению не были превышены на 20% и более ни в одном из 61 города, приславшего данные.
Лабораторными методами на 13 неделе 2026 года при исследовании материалов от 7953 больных гриппом в 46 городах зарегистрировано 113 (1,4%) случаев гриппа, в том числе 14 (0,2%) случаев несубтипированного гриппа A в 2 городах, 35 (0,4%) случаев гриппа A(H1N1)pdm09 в 13 городах, 37 (0,5%) случаев гриппа A(H3N2) в 18 городах и 27 (0,3%) случаев гриппа B в 10 городах.
На 13 неделе на клеточной культуре МDCK выделено 27 вирусов гриппа, в том числе 12 штаммов A(H1N1)pdm09 в Санкт-Петербурге (НИИ гриппа), 14 штаммов A(H3N2): во Владимире (1), Вологде (6), Красноярске (1), Москве (ЦЭЭГ) (1), Мурманске (1), Санкт-Петербурге (НИИ гриппа) (3), Туле (1) и 1 вирус гриппа В в Новосибирске. Всего с начала сезона 2025-2026 в опорных базах и НЦГ было изолировано 959 вирусов гриппа, в том числе 47 A(H1N1)pdm09, 906 A(H3N2) и 6 В.
Антигенная характеристика. В НЦГ Москвы (ЦЭЭГ) и Санкт-Петербурга (НИИ гриппа) антигенно охарактеризовано 516 вирусов гриппа, в том числе: 30 вирусов гриппа A(H1N1)pdm09 и 486 вирусов гриппа A(H3N2). 12 вирусов A(H1N1)pdm09 были родственны референс штамму А/Victoria/4897/22, рекомендованному в состав вакцин для стран Северного полушария на сезон 2025-2026 гг., 18 штаммов были его дрейф-вариантом. 9 вирусов A(H3N2) были родственны референс штамму A/Croatia/10136RV/23, также рекомендованному в состав вакцин для стран Северного полушария на сезон 2025-2026 гг., 465 вирусов A(H3N2) были его дрейф-вариантом, 11 штаммов были подобны референс штамму A/Thailand/8/2022, 1 штамм был его дрейф-вариантом.
Генетическая характеристика. В Национальном Центре по гриппу (Санкт-Петербург) проведено секвенирование 1753 вирусов гриппа, изолированных в эпидсезон 2025-2026 гг. Из них 1722 вируса гриппа A(H3N2), были подобны вакцинному штамму A/Croatia/10136RV/2023, из них 1666 принадлежали клайду 3C.2a1b.2a.2a.3a.1 субклайду K, 56 вирусов - к клайду 3C.2a1b.2a.2a.3a.1 (J.2.x). 27 вирусов A(H1N1)pdm09 были подобны вакцинному штамму A/Victoria/4897/2022 и отнесены к клайду 6B.1A.5a.2a.1., один штамм был родственен референс штамму A/Sydney/5/2021 и отнесен к клайду 6B.1A.5a.2a. 3 вируса гриппа типа В были подобны вакцинному штамму B/Austria/1359417/2021 и отнесены к клайду V1A.3a.2.
Чувствительность к химиопрепаратам. В Национальных Центрах по гриппу (Москва, Санкт-Петербург) с начала сезона 2025-2026 годов проведено изучение чувствительности 420 вирусов гриппа к ингибиторам нейраминидазы (озельтамивир, занамивир), в том числе 22 штамма A(H1N1)pdm09, 397 вирусов A(H3N2) и 1 вирус гриппа В. Все изученные вирусы были чувствительны к нейраминидазным ингибиторам.
COVID-19. Согласно поступившей информации в базу данных НИИ гриппа на 13 неделе, в системе надзора за гриппом и ОРВИ, по результатам ПЦР анализа клинических материалов от от 10614 больных в 43 городах, новый коронавирус SARS-CoV-2 был выявлен в 88 (0,8%) случаях.
ОРВИ. Частота диагностирования ОРВИ негриппозной этиологии (парагрипп, аденовирусная, респираторно-синцитиальная коронавирусная, бокавирусная, метапневмовирусная и риновирусная инфекция) составила по результатам ПЦР 25,0%, по результатам ИФА (парагрипп, аденовирусная и респираторно-синцитиальная инфекция) 14,6%.
В системе Сигнального надзора на прошедшей неделе на грипп обследовано 12 больных ТОРИ в 2 городах (Калининград, Чита), случаев гриппа не выявлено.
На новую коронавирусную инфекцию обследовано 12 больных ТОРИ в 2 городах, случаев коронавирусной инфекции, вызванной вирусом SARS-СoV-2, не выявлено.
На вирусы ОРВИ обследовано 12 больных ТОРИ, зарегистрировано 4 (33,3%) случая ОРВИ, в том числе 2 - респираторно-синцитиальной, 1 - риновирусной и 1 - сезонной коронавирусной инфекции.
При обследовании 18 амбулаторных больных ГПЗ/ОРИ случаев гриппа не выялено. На вирусы ОРВИ обследовано 18 больных ГПЗ/ОРИ, выявлено 2 (11,1%) случая ОРВИ, в том числе 1 случай риновирусной и 1 - сезонной коронавирусной инфекции. На новую коронавирусную инфекцию обследовано 18 больных ГПЗ/ОРИ, случаев, вызванных вирусом SARS-СoV-2, не выявлено.
Заключение. Ситуация по гриппу в стране стабильная, по другим ОРВИ - оставалась неблагополучной. На 13 неделе зарегистрирована низкая активность вирусов гриппа и вируса SARS-C0V-2 и высокая активность других ОРВИ.
Убедительно просим расширить работу по ПЦР-детекции вирусов гриппа в клинических материалах.
По всем возникающим вопросам просим обращаться в Референс-центр по гриппу при ФГБУ "НИИ гриппа им. А.А.Смородинцева" Минздрава России по электронной почте: daria.danilenko@influenza.spb.ru, nadezda.konovalova@influenza.spb.ru
Эпидемиологические данные
Недели
-
Заболеваемость 2025/26
-
Заболеваемость 2024/25
-
Эпидпорог 2025/26
-
Базовая линия 2025/26
На 13 неделе 2026 г. уровень заболеваемости населения гриппом и другими ОРВИ понизился, по сравнению с предыдущей неделей, и, составив 58,4 на 10 000 населения, был ниже базовой линии (82,9) на 29,6% и ниже еженедельного эпидемического порога на 31,4%.
Недели
-
Сезон 2025/26
-
Сезон 2024/25
-
Базовая линия
На 13 неделе 2026 г. частота клинически диагностированного гриппа понизилась, по сравнению с предыдущей неделей, составила 0,18 на 10 000 населения, и была ниже предэпидемической базовой линиии (0,45).
Недели
-
Сезон 2025/26
-
Сезон 2024/25
-
Базовая линия
На 13 неделе 2026 г. частота госпитализации с диагнозом "грипп" понизилась, по сравнению с предыдущей неделей, и, составив 0,064 на 10 000 населения, была ниже предэпидемической базовой линиии (0,099).
Результаты лабораторной диагностики
Лабораторными методами (ПЦР) на 13 неделе 2026 года при исследовании материалов от 7953 больных гриппом в 46 городах зарегистрировано 113 (1,4%) случаев гриппа, в том числе 14 (0,2%) случаев несубтипированного гриппа A в 2 городах, 35 (0,4%) случаев гриппа A(H1N1)pdm09 в 13 городах, 37 (0,5%) случаев гриппа A(H3N2) в 18 городах и 27 (0,3%) случаев гриппа B в 10 городах.
На 13 неделе на клеточной культуре МDCK выделено 27 вирусов гриппа, в том числе 12 штаммов A(H1N1)pdm09 в Санкт-Петербурге (НИИ гриппа), 14 штаммов A(H3N2): во Владимире (1), Вологде (6), Красноярске (1), Москве (ЦЭЭГ) (1), Мурманске (1), Санкт-Петербурге (НИИ гриппа) (3), Туле (1) и 1 вирус гриппа В в Новосибирске. Всего с начала сезона 2025-2026 в опорных базах и НЦГ было изолировано 959 вирусов гриппа, в том числе 47 A(H1N1)pdm09, 906 A(H3N2) и 6 В.
Антигенная характеристика. В НЦГ Москвы (ЦЭЭГ) и Санкт-Петербурга (НИИ гриппа) антигенно охарактеризовано 516 вирусов гриппа, в том числе: 30 вирусов гриппа A(H1N1)pdm09 и 486 вирусов гриппа A(H3N2). 12 вирусов A(H1N1)pdm09 были родственны референс штамму А/Victoria/4897/22, рекомендованному в состав вакцин для стран Северного полушария на сезон 2025-2026 гг., 18 штаммов были его дрейф-вариантом. 9 вирусов A(H3N2) были родственны референс штамму A/Croatia/10136RV/23, также рекомендованному в состав вакцин для стран Северного полушария на сезон 2025-2026 гг., 465 вирусов A(H3N2) были его дрейф-вариантом, 11 штаммов были подобны референс штамму A/Thailand/8/2022, 1 штамм был его дрейф-вариантом.
Генетическая характеристика. В Национальном Центре по гриппу (Санкт-Петербург) проведено секвенирование 1753 вирусов гриппа, изолированных в эпидсезон 2025-2026 гг. Из них 1722 вируса гриппа A(H3N2), были подобны вакцинному штамму A/Croatia/10136RV/2023, из них 1666 принадлежали клайду 3C.2a1b.2a.2a.3a.1 субклайду K, 56 вирусов - к клайду 3C.2a1b.2a.2a.3a.1 (J.2.x). 27 вирусов A(H1N1)pdm09 были подобны вакцинному штамму A/Victoria/4897/2022 и отнесены к клайду 6B.1A.5a.2a.1., один штамм был родственен референс штамму A/Sydney/5/2021 и отнесен к клайду 6B.1A.5a.2a. 3 вируса гриппа типа В были подобны вакцинному штамму B/Austria/1359417/2021 и отнесены к клайду V1A.3a.2.
Чувствительность к химиопрепаратам. В Национальных Центрах по гриппу (Москва, Санкт-Петербург) с начала сезона 2025-2026 годов проведено изучение чувствительности 420 вирусов гриппа к ингибиторам нейраминидазы (озельтамивир, занамивир), в том числе 22 штамма A(H1N1)pdm09, 397 вирусов A(H3N2) и 1 вирус гриппа В. Все изученные вирусы были чувствительны к нейраминидазным ингибиторам.
-
Нет данных
-
Не выявлено
-
H1pdm09
-
H3
-
H3+H1pdm09
-
B
-
B+H1pdm09
-
B+H3
-
B+H3+H1pdm09
-
A (не субт.)
-
A (не субт.)+H1pdm09
-
A (не субт.)+H3
-
A (не субт.)+H3+H1pdm09
-
A (не субт.)+B
-
A (не субт.)+B+H1pdm09
-
A (не субт.)+B+H3
-
A (не субт.)+B+H3+H1pdm09
% положительных
Недели
-
H1pdm09
-
H3
-
B
-
A (не субтип.)
-
% положительных
Недели
-
Парагрипп
-
Аденовирус
-
РС-вирус
-
Риновирус
-
Коронавирус
-
Метапневмовирус
-
Бокавирус
ОРВИ. Частота диагностирования ОРВИ негриппозной этиологии (парагрипп, аденовирусная, респираторно-синцитиальная, коронавирусная, бокавирусная, метапневмовирусная и риновирусная инфекция) составила по результатам ПЦР 25,0%, по результатам ИФА (парагрипп, аденовирусная и респираторно-синцитиальная инфекция) 14,6%
% положительных
Недели
-
H1pdm09
-
H3
-
B
-
% положительных
Таблица 1. Результаты ПЦР диагностики в базовых лабораториях двух НЦГ ВОЗ в РФ за 13 неделю 2026г.
| Число образцов / число положительных | % положит. | |
| Грипп | ||
| Число образцов тестированных на грипп | 7953 | - |
| Грипп А (не субт.) | 14 | 0,2% |
| Грипп A(H1)pdm09 | 35 | 0,4% |
| Грипп A(H3) | 37 | 0,5% |
| Грипп B | 27 | 0,3% |
| Весь грипп | 113 | 1,4% |
| Другие ОРВИ | ||
| Число образцов тестированных на другие ОРВИ | 7730 | - |
| Парагрипп | 123 | 1,6% |
| Аденовирус | 126 | 1,6% |
| РС-вирус | 568 | 7,3% |
| Риновирус | 474 | 6,1% |
| Коронавирус | 263 | 3,4% |
| Метапневмовирус | 315 | 4,1% |
| Бокавирус | 60 | 0,8% |
| Все ОРВИ | 1929 | 25,0% |
| SARS-CoV-2 (COVID-19) | ||
| Число образцов тестированных на SARS-CoV-2 | 10614 | - |
| SARS-CoV-2 | 88 | 0,8% |
-
Нет данных
-
до 10%
-
10-20%
-
20-30%
-
30-40%
-
40-50%
-
50% и более
COVID-19. Согласно поступившей информации в базу данных НИИ гриппа на 13 неделе, в системе надзора за гриппом и ОРВИ, по результатам ПЦР анализа клинических материалов от 10614 больных в 43 городах, новый коронавирус SARS-CoV-2 был выявлен в 88 (0,8%) случаях.
Таблица 2. Результаты выделения вирусов гриппа в базовых лабораториях двух НЦГ ВОЗ в РФ за 13 неделю 2026г.
| Число образцов / число вирусов | % выделен.вирусов | |
| Число образцов | 95 | - |
| Грипп A(H1)pdm09 | 12 | 12,6% |
| Грипп A(H3) | 14 | 14,7% |
| Грипп B | 1 | 1,1% |
| Весь грипп | 27 | 28,4% |
Сигнальный надзор
В системе Сигнального надзора на прошедшей неделе на грипп обследовано 12 больных ТОРИ в 2 городах (Калининград, Чита), случаев гриппа не выявлено.
На новую коронавирусную инфекцию обследовано 12 больных ТОРИ в 2 городах, случаев новой коронавирусной инфекции, вызванной вирусом SARS-СoV-2, не выявлено.
На вирусы ОРВИ обследовано 12 больных ТОРИ, зарегистрировано 4 (33,3%) случая ОРВИ, в том числе 2 - респираторно-синцитиальной, 1 - риновирусной и 1 - коронавирусной инфекции.
При обследовании 18 амбулаторных больных ГПЗ/ОРИ случаев гриппа не выялено. На вирусы ОРВИ обследовано 18 больных ГПЗ/ОРИ, выявлено 2 (11,1%) случая ОРВИ, в том числе 1 случай риновирусной и 1 - сезонной коронавирусной инфекции. На новую коронавирусную инфекцию обследовано 18 больных ГПЗ/ОРИ, случаев новой коронавирусной инфекции, вызванной вирусом SARS-СoV-2, не выявлено.
% положительных
Недели
-
H1pdm09
-
H3
-
B
-
A (не субтип.)
-
% положительных
% положительных
Недели
-
H1pdm09
-
H3
-
B
-
A (не субтип.)
-
% положительных
Недели
-
Парагрипп
-
Аденовирус
-
РС-вирус
-
Риновирус
-
Коронавирус
-
Метапневмовирус
-
Бокавирус
Недели
-
Парагрипп
-
Аденовирус
-
РС-вирус
-
Риновирус
-
Коронавирус
-
Метапневмовирус
-
Бокавирус
Примечание: Сводка по ситуации в России составлена на основе данных 51 опорной базы ФГБУ «НИИ гриппа им. А.А. Смородинцева» Минздрава России и 10 опорных баз ФГБУ «НИЦЭМ им.Н.Ф.Гамалеи» Минздрава России
Прогнозирование заболеваемости гриппом
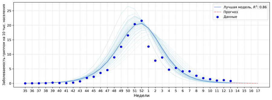
Проведен прогноз заболеваемости гриппом. Прогноз основан на модели Барояна-Рвачева: калибровка модели производилась по данным о зарегистрированных случаях заболеваний гриппом и ОРВИ и данных лабораторной диагностики гриппа (ПЦР) с начала эпидсезона (40 неделя) по предшествующую неделю, на которой публикуется прогноз. Данные представлены с шагом в одну календарную неделю. Поиск оптимальных параметров происходил при помощи калибровочных алгоритмов, в результате проводилось построение модельной кривой. Найденные параметры позволяют продолжить модельную кривую и сгенерировать прогноз на ближайшие 4 недели от даты наблюдения (неделя, за которую публикуется бюллетень).
Рис. 13. Результаты моделирования заболеваемости гриппом с начала сезона по 13 неделю 2026г.

На 13 неделе 2026 года отмечено снижение заболеваемости, обусловленной лабораторно подтвержденным гриппом. На предстоящих неделях ожидается улучшение ситуации.
Ситуация в зарубежных странах
Информация по гриппу была опубликована на сайте WHO (Update от 15.03.2026 № 568), за период 16.03-22.03.2026 на сайте FluNet и на сайте Европы (ERVISS), за период 15.03-21.03.2026 на сайте США (FluView) и на сайте Канады (FluWatch). По данным ВОЗ от 08.03.2026 с 31.12.2019 г. в мире ВОЗ официально подтверждено 779 174 317 случаев новой коронавирусной инфекции (COVID-19) у людей, в том числе 7 112 927 (0,9% от числа заболевших) случаев со смертельным исходом.
Северное полушарие.
Европа. По данным ERVISS за период с 16 по 22 марта 2026 года уровень активности вирусов гриппа повысился в 3 из 26 стран, превысив базовую линию. Из 27 стран в 14 зарегистрирована эпидемия гриппа.
В целом, в системе Сигнального надзора за 12 неделю 2026 года выявлено 107 случаев гриппа из них в 92% случаев выявлен грипп А, при субтипировании 65 вирусов гриппа А в 60% диагностирован грипп А(H3N2) и в 40% случаев грипп A(H1N1)pdm09. У больных ТОРИ выявлено 64 случая гриппа, из них в 91% случаев выявлен грипп А. Субтипировано 4 вируса, в 50% случаев диагностирован грипп А(H3N2) и в 50% случаев – A(H1N1)pdm09.
С начала сезона 2025-2026 гг. генетически охарактеризовано 11493 вируса гриппа, из них 3274 штамма A(H1N1)pdm09, 8133 штамма A(H3N2) и 86 вирусов гриппа В. Из 3274 вируса гриппа A(H1N1)pdm09 1 вирус принадлежал клайду 5a.2a(C.1.9) и был подобен референс-штамму A/Lisboa/188/2023, 9 вирусов принадлежали клайду 5a.2a(C.1.9.3) и были подобны референс-штамму A/Hungary/286/2024(H1N1)pdm09, 219 вирусов принадлежали клайду 5a.2a.1(D) и были подобны референс-штамму A/Victoria/4897/2022(H1N1)pdm09 и 3038 вирусов принадлежали клайду 5a.2a.1(D.3.1) и были подобны референс-штамму A/Missouri/11/2025(H1N1)pdm09. Из 8133 вирусов гриппа A(H3N2) 198 штаммов принадлежали клайду 3C.2a1b.2a.2a.3a.1.(J) и были подобны вакцинному вирусу A/Thailand/8/2022, 2087 - принадлежали клайду 3C.2a1b.2a.2a.3a.1.(J.2), из них 1987 штаммов были подобны вакцинному вирусу A/Croatia/10136RV/2023, 100 штаммов - референс-вирусу A/Netherlands/10685/2024, 33 штамма принадлежали клайду 3C.2a1b.2a.2a.3a.1.(J.2.2) и были подобны референс-вирусу A/Lisboa/216/2023, 129 штаммов принадлежали клайду 3C.2a1b.2a.2a.3a.1.(J.2.4) и были подобны референс-вирусу A/Singapore/GP20238/2024, 3 штамма - принадлежали клайду 3C.2a1b.2a.2a.3a.1.(J.2.5) и были подобны референс-вирусу A/Victoria/211/2025 и 5641 штамм принадлежал клайду 3C.2a1b.2a.2a.3a.1.(К) и был подобен референс-вирусу A/Norway/8765/2025. Из 86 вирусов гриппа В 84 вируса принадлежали клайду V1A.3a.2, из них 5 были подобны вакцинному штамму B/Austria/1359417/2021, 2 вируса - референс-штамму B/Kanagawa/AC2414/2025, 2 вируса - референс-штамму B/Stockholm/3/2022, 21 вирус - референс-штамму B/Catalonia/2279261NS/2023, 37 вирусов - референс-штамму B/Switzerland/329/2024, 12 вирусов - референс-штамму B/ENG/120/2025 и 5 вирусов - референс-штамму B/Greece/5509/2024.
США. По данным СDС в период с 15 по 21 марта 2026 года активность вирусов гриппа снизилась. Лабораторными методами выявлено 486 (53,0%) случаев гриппа, в том числе 65 случаев гриппа A(H1N1)pdm09, 141 - А(H3N2) и 30 - несубтипированного гриппа А и 250 случаев гриппа B. Зарегистрировано 8 новых случаев смерти детей от гриппа, из них 4 случая обусловлены вирусом гриппа А и 4 случая - вирусом гриппа В. При субтипировании 3 вирусов гриппа А все случаи диагностированы как грипп А(H3N2). Всего с начала сезона 2025-2026 зарегистрировано 123 случая смерти детей от гриппа. С 28.09.2025 CDC генетически охарактеризовано 3187 вирусов гриппа, в том числе 703 штамма A(H1N1)pdm09, 1930 штаммов А(H3N2) и 554 штамма гриппа В Викторианской линии. Из 703 штаммов A(H1N1)pdm09 3 вируса принадлежали клайду 6B.1A.5a.2a и 700 - клайду 6B.1A.5a.2a.1. Из 1930 штаммов А(H3N2) все вирусы принадлежали клайду 3C.2a1b.2a.2a.3a.1. Из 554 штаммов гриппа В все вирусы принадлежали клайду V1A.3a.2.
Канада. По данным FluWatch в период с 15 по 21 марта 2026 года активность вирусов гриппа снизилась. 36 регионов и 11 провинций Канады сообщили о спорадической активности гриппа, 8 регионов и 3 провинции - о локальной активности, 1 регион и 1 провинция сообщили об эпидемии гриппа. Лабораторными методами выявлено 1636 случаев гриппа, из них в 329 случаях - грипп А и в 1307 случаях - грипп В.
С 01.09.2025 г. Национальной микробиологической лабораторией Канады антигенно охарактеризовано 1640 вирусов гриппа, в том числе 344 штамма A(H1N1)pdm09, 1143 штамма А(H3N2) и 153 штамма гриппа В. Из 344 штаммов A(H1N1)pdm09 341 был подобен вакцинному штамму A/Wisconsin/67/2022 A(H1N1)pdm09, при использовании антисывороток, полученных к вирусу A/Wisconsin/67/2022 A(H1N1)pdm09, 3 вируса показали сниженный титр с антисыворотками, полученными против A/Wisconsin/67/2022 A(H1N1)pdm09-подобного вируса. Из 1143 штамма A(H3N2) 58 были сходны с вакцинным штаммом A/District of Columbia/27/2023 (H3N2), при использовании антисывороток, полученных к вирусу A/District of Columbia/27/2023 (H3N2), 1085 вирусов показали сниженный титр с антисыворотками, полученными против A/District of Columbia/27/2023 (H3N2)-подобного вируса. Из 153 вирусов гриппа типа В 125 были сходны с вакцинным штаммом B/Austria/1359417/2021 (B/Victoria lineage), при использовании антисывороток, полученных к вирусу B/Austria/1359417/2021 (B/Victoria lineage), 28 вирусов показали сниженный титр с антисыворотками, полученными против B/Austria/1359417/2021 (B/Victoria lineage)-подобного вируса.
С 01.09.2025 Национальной микробиологической лабораторией Канады генетически охарактеризован 1691 вирус гриппа, в том числе 401 штамм A(H1N1)pdm09, 1237 штаммов A(H3N2) и 143 штамма гриппа В Викторианской линии. Из 401 штамма A(H1N1)pdm09 4 штамма принадлежали клайду 6B.1A.5a.2a и 307 - клайду 6B.1A.5a.2a.1. Все 1237 штаммов A(H3N2) принадлежали клайду 3C.2a1b.2a.2a.3a.1. Все 143 штамма гриппа В принадлежали клайду V1A.3a.2.
Азия. В Сингапуре зарегистрированы локальные вспышки гриппа A(H1N1)pdm09 и B.
